本文来自公众号:商业模式新生代移生万物教学互动


商业模式以价值创造为核心,是创业者开发商业机会的重要思考,是新企业盈利的核心逻辑。商业模式的逻辑性主要表现在价值发现、价值创造和价值获取三个依次递进的方面。通俗的说,商业模式是针对一件事物,深入理解其价值,基于现状更高效实现之的工具。

商业模式包括“提供什么?”、“提供给谁?”“如何提供?”以及“收益如何?”四个视角,“目标市场”、“价值主张”、“渠道通路”、“客户关系”、“收入来源”、“核心资源”、“关键业务”、“重要伙伴”、以及“成本结构”则是商业模式的9大构成要素。
我们相信通过9个基本构造块就可以很好地描述并定义商业模式,它们可以展示出企业创造收入的逻辑。这9 个构造块覆盖了商业的 4 个主要方面 :客户、提供物(产品/ 服务)、基础设施和财务生存能力。商业模式像一个战略蓝图,可以通过企业组织结构、流程和系统来实现它。

商业模式画布(The Business Model Canvas)是一种用来描述商业模式、可视化商业模式、评估商业模式以及改变商业模式的通用语言。

给出张人脑图来作为提示,左脑条分缕析、黑白分明、井井有条,右脑丰富多彩、不受限制,而画布呢,左边关注的是效率,右边关注的是价值,和人思考的本能方式有吻合之处。其实呢,商业模式画布能够应用于很多场合,很大程度上和这工具的特点和我们思维的习惯高度吻合相关。


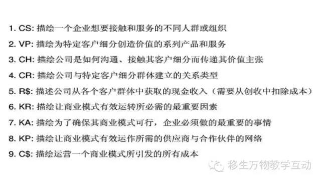
CS 客户细分(CustomerSegments)
客户细分构造块用来描绘一个企业想要接触和服务的不同人群或组织。
客户构成了任何商业模式的核心。没有(可获益的)客户,就没有企业可以长久存活。为了更好地满足客户,企业可能把客户分成不同的细分区隔,每个细分区隔中的客户具有共同的需求、共同的行为和其他共同的属性。商业模式可以定义一个或多个或大或小的客户细分群体。企业必须做出合理决议,到底该服务哪些客户细分群体,该忽略哪些客户细分群体。一旦做出决议,就可以凭借对特定客户群体需求的深刻理解,仔细设计相应的商业模式。
客户群体现为独立的客户细分群体,如果:需要和提供明显不同的提供物(产品/ 服务)来满足客户群体的需求 ;
客户群体需要通过不同的分销渠道来接触;
客户群体需要不同类型的关系;
客户群体的盈利能力(收益性)有本质区别;
客户群体愿意为提供物(产品/ 服务)的不同方面付费。
我们我们正在为谁创造价值?
谁是我们最重要的客户?
客户细分群体存在不同的类型。这里给出了一些例子:
大众市场(Mass market)
聚焦于大众市场的商业模式在不同客户细分之间没有多大区别。价值主张、渠道通路和客户关系全都聚焦于一个大范围的客户群组,在这个群组中,客户具有大致相同的需求和问题,这类商业模式经常能在消费类电子行业中找到。
利基市场(Niche market)
以利基市场为目标的商业模式迎合特定的客户细分群体。价值主张、渠道通路和客户关系都针对某一利基市场的特定需求定制。这样的商业模式常常可以在供应商—采购商(supplier-buyer)的关系中找到。例如,很多汽车零部件厂商严重依赖来自主要汽车生产工厂的采购。
区隔化市场(Segmented)
有些商业模式在略有不同的客户需求及困扰(needs and problems)的市场细分群体间会有所区别。 例如,瑞士信贷的银行零售业务,在拥有超过10万美元资产的大客户群体与拥有超过50万美元资产的更为富有的群体之间的市场区隔就有所不同。这些客户细分有很多相似之处,但又有不同的需求和困扰。这样的客户细分群体影响了瑞士信贷商业模式的其他构造块,诸如价值主张、渠道通路、客户关系和收入来源。思考一下瑞士微型精密系统公司(Micro Precision Systems), 其专门提供外包微型机械设计和生产解决方案业务,服务于 3 个不同的客户细分群体—钟表行业、医疗行业和工业自动化行业,而为这些行业所提供的价值主张略有不同。
多元化市场(Diversified)
具有多元化客户商业模式的企业可以服务于两个具有不同需求和困扰的客户细分群体。例如,2006年亚马逊(Amazon.com)决定通过销售云计算服务而使其零售业务多样化,即在线存储空间业务与按需服务器使用业务。因此亚马逊开始以完全不同的价值主张迎合完全不同的客户细分群体—网站公司。这个策略(可以实施)的根本原因是亚马逊强大的IT基础设施经营的多样化,其基础设施能被零售业务运营和新的云计算服务所共享。
多边平台或多边市场(Multi-sidedplatforms/multi-sidedmarkets)
有些企业服务于两个或更多的相互依存的客户细分群体。例如,信用卡公司需要大范围的信用卡持有者,同时也需要大范围可以受理那些信用卡的商家。同样,企业提供的免费报纸需要大范围的读者以便吸引广告。另一方面,它还需要广告商为其产品及分销提供资金。这需要双边细分群体才能让这个商业模式运转起来(参见P66更多关于多边平台式商业模式的内容)。
VP 价值主张(ValuePropositions)
价值主张构造块用来描绘为特定客户细分创造价值的系列产品和服务。
价值主张是客户转向一个公司而非另一个公司的原因,它解决了客户困扰(customer problem)或者满足了客户需求。每个价值主张都包含可选系列产品或服务,以迎合特定客户细分群体的需求。在这个意义上,价值主张是公司提供给客户的受益集合或受益系列。
有些价值主张可能是创新的,并表现为一个全新的或破坏性的提供物(产品或服务),而另一些可能与现存市场提供物(产品或服务)类似,只是增加了功能和特性。
我们该向客户传递什么样的价值?
我们正在帮助我们的客户解决哪一类难题?
我们正在满足哪些客户需求?
我们正在提供给客户细分群体哪些系列的产品和服务?
价值主张通过迎合细分群体需求的独特组合来创造价值。价值可以是定量的(如价格、服务速度)或定性的(如设计、客户体验)。
下面一些简要要素列表有助于为客户创造价值。
新颖(Newness)
有些价值主张满足客户从未感受和体验过的全新需求,因为以前从来没有类似的产品或服务。这通常但不总是与技术有关,举例来说,移动电话围绕移动通信开创了一个全新的行业。另外,诸如伦理投资基金(ethicalinvestmentfunds)的产品与新技术关系甚微。
性能(Performance)
改善产品和服务性能是一个传统意义上创造价值的普遍方法。个人计算机(PC)行业有依赖于这个因素的传统,向市场推出更强劲的机型,但性能的改善似乎也有它的局限。例如,近几年更快速的PC、更大的磁盘存储空间和更好的图形显示都未能在用户需求方面促成对应的增长。
定制化(Customization)
定制产品和服务以满足个别客户或客户细分群体的特定需求来创造价值。近几年来,大规模定制和客户参与制作的概念显得尤为重要。这个方法允许定制化产品和服务,同时还可以利用规模经济优势。
“把事情做好”(Gettingthejobdone)
可以通过帮客户把某些事情做好而简单地创造价值。罗尔斯-罗伊斯公司(Rolls-Royce)很清楚这一点:罗尔斯-罗伊斯航空公司的客户完全依赖它所制造和服务的引擎发动机。这样可以使客户把业务焦点放在他们的航线运营上。作为回报,航空公司按引擎用时向罗尔斯-罗伊斯公司支付费用。
设计(Design)
设计是一个重要但又很难衡量的要素。产品可以因为优秀的设计脱颖而出,在时尚和消费电子产品工业,设计是价值主张中一个特别重要的部分。品牌/身份地位(Brand/status)客户可以通过使用和显示某一特定品牌而发现价值。例如,佩戴一块劳力士手表象征着财富。此外,滑板者可能穿戴最新的“underground”品牌来显示他们很“潮”。
价格(Price)
以更低的价格提供同质化的价值是满足价格敏感客户细分群体的通常做法,但是低价价值主张对于商业模式的其余部分有更重要的含义。经济航空公司,诸如西南航空公司(Southwest)、易捷航空公司(EasyJet)和瑞安航空公司(Ryanair)都设计了全新的商业模式,以便使低价航空旅行成为可能。另一个基于价格的价值主张例子可以在印度塔塔集团(TataGroup)设计和制造的Nano新型汽车中找到。它以令人惊叹的低价使印度全民都买得起汽车。免费产品和服务正开始越来越多地渗透到各行各业。免费提供产品和服务的范围很广,从免费报纸到免费电子邮件、免费移动电话服务无所不包(参见本书P78之后更多的关于免费式商业模式的内容)。
成本削减(Costreduction)
帮助客户削减成本是创造价值的重要方法。例如,Salesforce.com公司销售在线的客户关系管理系统(CRM)的应用,这项服务减少了购买者的开销并免除了用户自行购买、安装和管理CRM软件的麻烦。
风险抑制(Riskreduction)
当客户购买产品和服务的时候,帮助客户抑制风险也可以创造客户价值。对于二手汽车买家来说,为期一年的服务担保规避了在购买后发生故障和修理的风险。而服务品质级别担保书(service-levelguarantee)部分抑制了由买方承担外包IT服务所要承担的风险。
可达性(Accessibility)
把产品和服务提供给以前接触不到的客户是另一个创造价值的方法。这既可能是商业模式创新的结果,也可能是新技术的结果,或者兼而有之。例如,奈特捷航空公司(NetJets)以普及私人飞机拥有(fractionalprivatejetownership)概念而著称。通过应用创新的商业模式,奈特捷航空提供私人及企业拥有私人飞机的权限,在此之前这项服务对于绝大部分客户来说都很难支付得起。同样,共同基金(mutualfunds)是通过提升可达性来创造价值的另一个例子。这种创新的金融产品使那些小康微富的人建立多元化的投资组合成为可能。
便利性/可用性(Convenience/usability)
使事情更方便或易于使用可以创造可观的价值。苹果公司的iPod和iTunes为用户提供了在搜索、购买、下载和收听数字音乐方面前所未有的便捷体验。现在,苹果已经主导了市场。
CH渠道通路(Channels)
渠道通路构造块用来描绘公司是如何沟通、接触其客户细分而传递其价值主张。
沟通、分销和销售这些渠道构成了公司相对客户的接口界面。渠道通路是客户接触点,它在客户体验中扮演着重要角色。
渠道通路包含以下功能:
提升公司产品和服务在客户中的认知;
帮助客户评估公司价值主张;
协助客户购买特定产品和服务;
向客户传递价值主张;
提供售后客户支持。
通过哪些渠道可以接触我们的客户细分群体?
我们现在如何接触他们?我们的渠道如何整合?
哪些渠道最有效?哪些渠道成本效益最好?
如何把我们的渠道与客户的例行程序进行整合?
渠道具有5个不同的阶段,每个渠道都能经历部分或全部阶段。我们可以区分直销渠道与非直销渠道,也可以区分自有渠道和合作伙伴渠道。
在把价值主张推向市场期间,发现如何接触客户的正确渠道组合是至关重要的。
企业组织可以选择通过其自有渠道、合作伙伴渠道或两者混合来接触客户。自有渠道可以是直销的,例如内部销售团队或网站。渠道也可以是间接的,例如团体组织拥有或运营的零售商店渠道。合作伙伴渠道是间接的,同时在很大范围上可供选择,例如分销批发、零售或者合作伙伴的网站。
虽然合作伙伴渠道导致更低的利润,但允许企业凭借合作伙伴的强项,扩展企业接触客户的范围和收益。自有渠道和部分直销渠道有更高的利润,但是其建立和运营成本都很高。渠道管理的诀窍是在不同类型渠道之间找到适当的平衡,并整合它们来创造令人满意的客户体验,同时使收入最大化。
图9
CR 客户关系( CustomerRelationships)
客户关系构造块用来描绘公司与特定客户细分群体建立的关系类型。
企业应该弄清楚希望和每个客户细分群体建立的关系类型。客户关系范围可以从个人到自动化。客户关系可以被以下几个动机所驱动:
1、客户获取
2、客户维系
3、提升销售额(追加销售)
例如,早期移动网络运营商的客户关系由积极的客户获取策略所驱动,包括免费移动电话。当市场饱和后,运营商转而聚焦客户保留以及提升单客户的平均收入。
商业模式所要求的客户关系深刻地影响着全面的客户体验。
我们每个客户细分群体希望我们与之建立和保持何种关系?
哪些关系我们已经建立了?
这些关系成本如何?
如何把它们与商业模式的其余部分进行整合?
我们可以把客户关系分成几种类型,这些客户关系可能共存于企业与特定客户细分群体之间。
个人助理(Personalassistance)
这种关系类型基于人与人之间的互动。在销售过程中或者售后阶段,客户可以与客户代表交流并获取帮助。在销售地点,可以通过呼叫中心、电子邮件或其他销售方式等个人助理手段来进行。
专用个人助理(Dedicatedpersonalassistance)
这种关系类型包含了为单一客户安排的专门的客户代表。它是层次最深、最亲密的关系类型,通常需要较长时间来建立。例如,私人银行服务会指派银行经理向高净值个人客户提供服务。在其他商业领域也能看到类似的关系类型,关键客户经理与重要客户保持着私人联系。
自助服务(Self-service)
在这种关系类型中,一家公司与客户之间不存在直接的关系,而是为客户提供自助服务所需要的所有条件。
自动化服务(Automatedservices)
这种关系类型整合了更加精细的自动
化过程,用于实现客户的自助服务。例如,客户可以通过在线档案来定制个性化服务。自动化服务可以识别不同客户及其特点,并提供与客户订单或交易相关的信息。最佳情况下,良好的自动化服务可以模拟个人助理服务的体验(例如提供图书或电影推荐)。
社区(Communities)
目前各公司正越来越多地利用用户社区与客户/潜在客户建立更为深入的联系,并促进社区成员之间的互动。许多公司都建立了在线社区,让其用户交流知识和经验,解决彼此的问题。
社区还可以帮助公司更好地理解客户需求。制药巨头葛兰素史克(Glaxo-SmithKline)在推出新的自由处方减肥药物产品alli时,就建立了私营的在线社区。
葛兰素史克公司希望能够更好地理解肥胖人群面临的问题,从而学会更好地管理用户期望。
共同创作(Co-creation)
许多公司超越了与客户之间传统的客户—供应商关系,而倾向于和客户共同创造价值。亚马逊书店就邀请顾客来撰写书评,从而为其他图书爱好者提供价值。有的公司还鼓励客户参与到全新和创新产品的设计过程中来。还有一些公司,例如YouTube,请用户来创作视频供其他用户观看。
R$ 收入来源(RevenueStreams)
收入来源构造块用来描绘公司从每个客户群体中获取的现金收入(需要从创收中扣除成本)。
如果客户是商业模式的心脏,那么收入来源就是动脉。企业必须问自己,什么样的价值能够让各客户细分群体真正愿意付款?只有回答了这个问题,企业才能在各客户细分群体上发掘一个或多个收入来源。每个收入来源的定价机制可能不同,例如固定标价、谈判议价、拍卖定价、市场定价、数量定价或收益管理定价等。
一个商业模式可以包含两种不同类型的收入来源:
1.通过客户一次性支付获得的交易收入。
2.经常性收入来自客户为获得价值主张与售后服务而持续支付的费用。
什么样的价值能让客户愿意付费?
他们现在付费买什么?
他们是如何支付费用的?
他们更愿意如何支付费用?
每个收入来源占总收入的比例是多少?
以下是一些可以获取收入的方式:
资产销售(Assetsale)
最为人熟知的收入来源方式是销售实体产品的所有权。亚马逊在线销售图书、音乐、消费类电子产品和其他产品。菲亚特销售汽车,客户购买之后可以任意驾驶、转售甚至破坏。
使用收费(Usagefee)
这种收入来源于通过特定的服务收费。客户使用的服务越多,付费越多。电信运营商可以按照客户通话时长来计费。旅馆可以按照客户入住天数来计费。快递公司可以按照运送地点的距离来计费。
订阅收费(Subscriptionfees)
这种收入来自销售重复使用的服务。
一家健身房可以按月或按年以会员制订阅方式来销售健身设备的使用权。在线魔兽世界—一款基于Web的电脑游戏,允许用户使用按月订阅的付费方式。诺基亚的音乐服务也可以让用户通过按月订阅付费的方式来收听音乐。
租赁收费(Lending/Renting/Leasing)
这种收入来源于针对某个特定资产在固定时间内的暂时性排他使用权的授权。对于出借方而言,租赁收费可以带来经常性收入的优势。另一方面,租用方或承租方可以仅支付限时租期内的费用,而无须承担购买所有权的全部费用。
Zipcar.com提供了一个很好的例证。该公司可以让客户在北美各大城市按小时租车。Zipcar.com的服务导致许多消费者决定租赁汽车而不再购买汽车。
授权收费(Licensing)
这种收入来自将受保护的知识产权授权给客户使用,并换取授权费用。授权方式可以让版权持有者不必将产品制造出来或者将服务商业化,仅靠知识产权本身即可产生收入。授权方式在媒体行业非常普遍,内容所有者保留版权,但是可以将使用权销售给第三方。同样,在技术行业,专利持有人授权其他公司使用专利技术,并收取授权费作为回报。
经纪收费(Brokeragefees)
这种收入来自为了双方或多方之间的利益所提供的中介服务而收取的佣金。例如,信用卡提供商作为信用卡商户和顾客的中间人,从每笔销售交易中抽取一定比例的金额作为佣金。同样,股票经纪人和房地产经纪人通过成功匹配卖家和买家来赚取佣金。
广告收费(Advertising)
这种收入来源于为特定的产品、服务或品牌提供广告宣传服务。传统上,媒体行业和会展行业均以此作为主要收入来源。近几年,在其他行业包括软件和服务,也开始逐渐向广告收入倾斜。
每种收入来源都可能有不同的定价机制,定价机制类型的选择就产生收入而言会有很大的差异。定价机制有两种主要的形式:固定定价和动态定价。
KR 核心资源(KeyResources)
核心资源用来描绘让商业模式有效运转所必需的最重要因素。
每个商业模式都需要核心资源,这些资源使得企业组织能够创造和提供价值主张、接触市场、与客户细分群体建立关系并赚取收入。不同的商业模式所需要的核心资源也有所不同。微芯片制造商需要资本集约型的生产设施,而芯片设计商则需要更加关注人力资源。
核心资源可以是实体资产、金融资产、知识资产或人力资源。核心资源既可以是自有的,也可以是公司租借的或从重要伙伴那里获得的。
我们的价值主张需要什么样的核心资源?
我们的渠道通路需要什么样的核心资源?
我们的客户关系呢?收入来源呢?
核心资源可以分为以下几类:
实体资产(Physical)
实体资产包括实体的资产,诸如生产设施、不动产、汽车、机器、系统、销售网点和分销网络等。沃尔玛和亚马逊等零售企业的核心资产就是实体资产,且均为资本集约型资产。沃尔玛拥有庞大的全球店面网络和与之配套的物流基础设施。亚马逊拥有大规模的IT系统、
仓库和物流体系。
知识资产(Intellectual)
知识资产包括品牌、专有知识、专利和版权、合作关系和客户数据库,这类资产日益成为强健商业模式中的重要组成部分。知识资产的开发很难,但成功建立后可以带来巨大价值。
快速消费品企业例如耐克和索尼主要依靠品牌为其核心资源。微软和SAP依赖通过多年开发所获得的软件和相关的知识产权。宽带移动设备芯片设计商和供应商高通(Qualcomm)是围绕芯片设计专利来构建其商业模式的,这些核心资源为该公司带来了大量的授权收入。
人力资源(Human)
任何一家企业都需要人力资源,但是在某些商业模式中,人力资源更加重要。例如,在知识密集产业和创意产业中人力资源是至关重要的。制药企业,例如诺华公司,在很大程度上依赖于人力资源,其商业模式基于一批经验丰富的科学家和一支强大娴熟的销售队伍。
金融资产(Financial)
有些商业模式需要金融资源抑或财务担保,例如现金、信贷额度或用来雇用关键雇员的股票期权池。电信设备制造商爱立信提供了一个在商业模式中利用金融资产的案例。爱立信可以选择从银行和资本市场筹资,然后使用其中的一部分为其设备客户提供卖方融资服务,以确保是爱立信而不是竞争对手赢得订单。
关键业务构造模块用来描绘为了确保其商业模式可行,企业必须做的最重要的事情。
KA 关键业务(KeyActivities)
任何商业模式都需要多种关键业务活动。这些业务是企业得以成功运营所必须实施的最重要的动作。正如核心资源一样,关键业务也是创造和提供价值主张、接触市场、维系客户关系并获取收入的基础。而关键业务也会因商业模式的不同而有所区别。例如对于微软等软件制造商而言,其关键业务包括软件开发。对于戴尔等电脑制造商来说,其关键业务包括供应链管理。对于麦肯锡咨询企业而言,其关键业务包含问题求解。
我们的价值主张需要哪些关键业务?
我们的渠道通路需要哪些关键业务?
我们的客户关系呢?收入来源呢?
关键业务可以分为以下几类:
制造产品(Production)
这类业务活动涉及生产一定数量或满足一定质量的产品,与设计、制造及发送产品有关。制造产品这一业务活动是企业商业模式的核心。
问题解决(Problemsolving)
这类业务指的是为个别客户的问题提供新的解决方案。咨询公司、医院和其他服务机构的关键业务是问题解决。它们的商业模式需要知识管理和持续培训等业务。
平台/网络(Platform/network)
以平台为核心资源的商业模式,其关键业务都是与平台或网络相关的。网络服务、交易平台、软件甚至品牌都可以看成是平台。eBay的商业模式决定了公司需要持续地发展和维护其平台eBay.com网站。而维萨(Visa)的商业模式需要为商业客户、消费者和银行服务的Visa.信用卡交易平台提供相关的业务活动。微软的商业模式则是要求管理其他厂商软件与其Windows.操作系统平台之间的接口。此类商业模式的关键业务与平台管理、服务提供和平台推广相关。
KP 关键合作(KeyPartnerships)
关键合作构造块用来描述让商业模式有效运作所需的供应商与合作伙伴的网络。
企业会基于多种原因打造合作关系,合作关系正日益成为许多商业模式的基石。很多公司创建联盟来优化其商业模式、降低风险或获取资源。
我们可以把合作关系分为以下四种类型:
1.在非竞争者之间的战略联盟关系;
2.竞合:在竞争者之间的战略合作关系;
3.为开发新业务而构建的合资关系;
4.为确保可靠供应的购买方—供应商关系。
谁是我们的重要伙伴?谁是我们的重要供应商?
我们正在从伙伴那里获取哪些核心资源?
合作伙伴都执行哪些关键业务?
以下三种动机有助于创建合作关系:
商业模式的优化和规模经济的运用
伙伴关系或购买方—供应商关系的最基本的形式,是设计用来优化资源和业务的配置。公司拥有所有资源或自己执行每项业务活动是不合逻辑的。优化的伙伴关系和规模经济的伙伴关系通常会降低成本,而且往往涉及外包或基础设施共享。
风险和不确定性的降低
伙伴关系可以帮助减少以不确定性为特征的竞争环境的风险。竞争对手在某一领域形成了战略联盟而在另一个领域展开竞争的现象很常见。例如,蓝光—一种光盘格式,由一个世界领先的消费类电子、个人电脑和媒体生产商所构成的团体联合开发。该团体合作把蓝光技术推向市场,但个体成员之间又在竞争销售自己的蓝光产品。
特定资源和业务的获取
很少有企业拥有所有的资源或执行所有其商业模式所要求的业务活动。相反,它们依靠其他企业提供特定资源或执行某些业务活动来扩展自身能力。这种伙伴关系可以根据需要,主动地获取知识、许可或接触客户。例如,移动电话制造商可以为它的手机获得一套操作系统授权而不用自己开发。保险公司可以选择依靠独立经纪人销售其保险,而不是发展自己的销售队伍。
C$ 成本结构(CostStructure)
成本结构构造块用来描绘运营一个商业模式所引发的所有成本。
这个构造块用来描绘在特定的商业模式运作下所引发的最重要的成本。创建价值和提供价值、维系客户关系以及产生收入都会引发成本。这些成本在确定关键资源、关键业务与重要合作后可以相对容易地计算出来。然而,有些商业模式,相比其他商业模式更多的是由成本驱动的。例如,那些号称“不提供非必要服务”(nofrills)的航空公司,是完全围绕低成本结构来构建其商业模式的。
什么是我们商业模式中最重要的固有成本?
哪些核心资源花费最多?
哪些关键业务花费最多?
很自然,在每个商业模式中成本都应该被最小化,但是低成本结构对于某些商业模式来说比另外一些更重要。因此,区分两种商业模式成本结构类型会更有帮助,即成本驱动和价值驱动(许多商业模式的成本结构介于这两种极端类型之间)。
成本驱动(Cost-driven)
成本驱动的商业模式侧重于在每个地方尽可能地降低成本。这种做法的目的是创造和维持最经济的成本结构,采用低价的价值主张、最大程度自动化和广泛外包。廉价航空公司,如西南航空、易捷航空和瑞安航空公司就是以成本驱动商业模式为特征的。
价值驱动(Value-driven)
有些公司不太关注特定商业模式设计对成本的影响,而是专注于创造价值。增值型的价值主张和高度个性化服务通常是以价值驱动型商业模式为特征的。豪华酒店的设施及其独到的服务,都属于这一类。
成本结构有以下几个特点:
固定成本(Fixedcosts)
不受产品或服务的产出业务量变动影响而能保持不变的成本,例如薪金、租金、实体制造设施。有些企业,比如那些制造业的公司,是以高比例固定成本为特征的。
可变成本(Variablecosts)
伴随商品或服务产出业务量而按比例变化的成本。有些业务,如音乐节,是以高比例可变成本为特征的。
规模经济(Economiesofscale)
企业享有产量扩充所带来的成本优势。例如,规模较大的公司从更低的大宗购买费用中受益。随着产量的提升,这个因素和其他因素一起,可以引发平均单位成本下降。
范围经济(Economiesofscope)
企业由于享有较大经营范围而具有的成本优势。例如,在大型企业,同样的营销活动或渠道通路可支持多种产品。
这9个商业模式构造块组成了构建商业模式便捷工具的基础,这个工具我们称之为商业模式画布(BusinessModelCanvas)。

这个工具类似于画家的画布,其中预设了9个空格,你可以在上面画上相关构造块,来描绘现有的商业模式或设计新的商业模式。
商业模式画布最好的用法是在大的背景上投影出来,这样一群人便可以用便利贴(Post-it.notes)或马克笔(boardmarker)共同绘制、讨论商业模式的不同组成部分。这是一种可以促进理解、讨论、创意和分析的实操工具。


根据9大要素间的逻辑关系,商业模式的设计可以分四步进行:
(1)价值创造收入:提出价值主张、寻找客户细分、打通渠道通路、建立客户关系。
(2)价值创造需要基础设施:衡量核心资源及能力、设计关键业务、寻找重要伙伴。
(3)基础设施引发成本:确定成本结构。
(4)差额即利润:根据成本结构、调整收益方式。
值得注意的是,因为客户关系决定于价值主张和渠道特性,核心能力和成本往往是关键业务确定后的结果,所以,9大要素中的客户关系、核心能力、成本3个要素难以形成商业模式创新。


商业模式画布的用途:
雇员/初级顾问:深入了解企业全貌,清楚企业关注点,提升自身工作价值;
中层管理人员/咨询顾问:了解企业现有业务流程,结合企业未来战略,评估现有活动是否有效实现企业战略;
高层管理人员/高级咨询顾问:根据目前环境的变化,应当如何调整目前企业的战略,更好实现企业愿景。
