各二级学院:
根据《关于举办2024年“挑战杯”河南省大学生创业计划竞赛的预通知》要求,我校组织开展了2024年“挑战杯”大学生课外学术科技作品竞赛校赛。自比赛启动以来,全校师生积极响应,截止2024年3月25日,累计收到参赛作品101件。
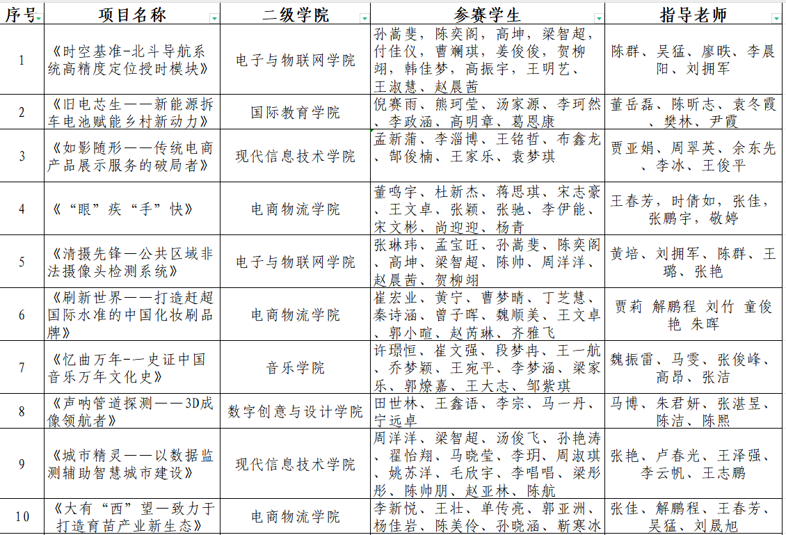
为选拔优秀作品参加省赛,校团委邀请校外专家组成评审小组,采用线上评审和线下答辩相结合的方式,开展了“挑战杯”大学生课外学术科技作品竞赛校内选拔赛,经过初赛、决赛,共评选出32件参赛作品入围省赛。
现将入围名单进行公示(具体名单详见附件),公示时间为2024年5月27日至6月3日。如有意见和问题需反映,请与校团委联系。
电话:69306061



团 委
2024年5月27日