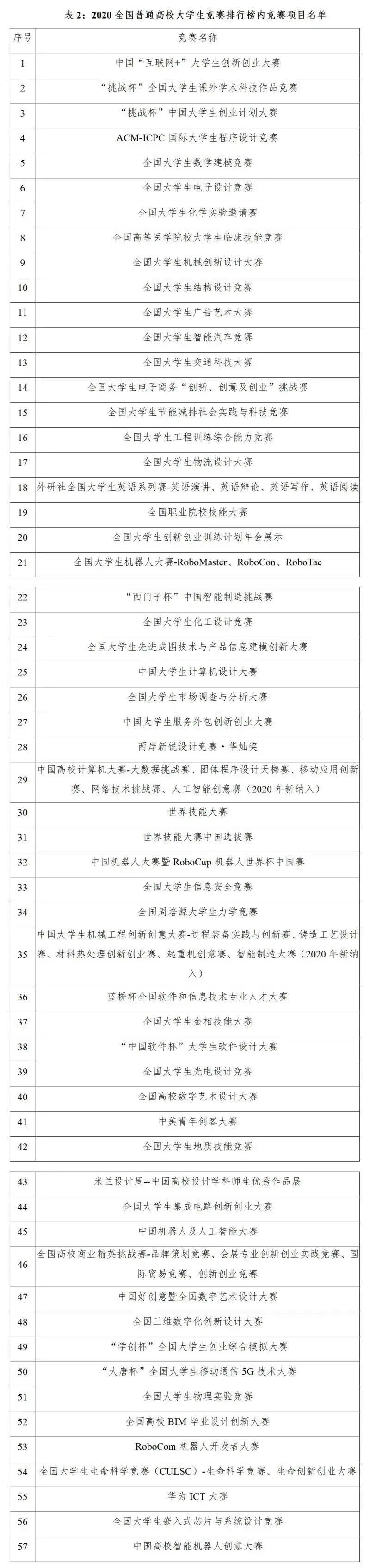
教育部认可的57项全国大学生学科竞赛

作者: 时间:2022-01-14 点击数:

全国大学生学科竞赛

A类竞赛

1.“挑战杯”全国大学生课外学术科技作品竞赛

http://www.tiaozhanbei.net/

2.“挑战杯”全国大学生创业计划大赛(创青春)

http://www.tiaozhanbei.net/

3.“互联网+”大学生创新创业大赛

https://cy.ncss.org.cn/

B类竞赛

4.全国大学生创新创业训练计划年会展示

http://gjcxcy.bjtu.edu.cn/Index.aspx

5.ACM-ICPC 国际大学生程序设计竞赛

https://icpc.global/

6.全国大学生数学建模竞赛

http://www.mcm.edu.cn/

7.全国大学生电子设计竞赛

https://www.nuedc-training.com.cn/

8.全国大学生化学实验邀请赛

https://cid.nju.edu.cn/

9.全国大学生机械创新设计大赛

http://umic.ckcest.cn/

10.全国大学生结构设计竞赛

http://www.structurecontest.com/

11.全国大学生广告艺术大赛

http://www.sun-ada.net/

12.全国大学生智能汽车竞赛

https://smartcar.cdstm.cn/index

13.全国大学生交通科技大赛

http://www.nactrans.com.cn/

14.全国大学生电子商务“创新、创意及创业”挑战赛

http://www.3chuang.net/

15.全国大学生节能减排社会实践与科技竞赛

http://www.jienengjianpai.org/

16.全国大学生工程训练综合能力竞赛

http://www.gcxl.edu.cn/new/index.html

17.全国大学生物流设计大赛

http://www.clpp.org.cn/

18.外研社全国大学生英语系列赛-英语演讲、英语辩论、英语写作、英语阅读

https://uchallenge.unipus.cn/

19.全国大学生机器人大赛-RoboMasters、RoboCon、RoboTac

RoboCon:http://www.cnrobocon.net/

RoboMasters::https://www.robomaster.com

RoboTac:http://www.robotac.cn/

20.西门子杯”中国智能制造挑战赛

http://www.siemenscup-cimc.org.cn/

21.全国大学生化工设计竞赛

http://iche.zju.edu.cn/

22.全国大学生先进成图技术与产品信息建模创新大赛

http://www.chengtudasai.com/

23.中国大学生计算机设计大赛

http://jsjds.ruc.edu.cn/Index.asp

24.全国大学生市场调查与分析大赛

http://www.china-cssc.org/list-52-1.html

25.中国大学生服务外包创新创业大赛

http://www.fwwb.org.cn/

26.两岸新锐设计竞赛“华灿奖”

http://www.huacanjiang.com/

27.中国高校计算机设计大赛-大数据挑战赛、团体程序设计天梯赛、移动应用创新赛、网络技术挑战赛、人工智能创意赛

http://www.c4best.cn/?ivk_sa=1024320u。

28.中国机器人大赛暨RoboCup机器人世界杯中国赛

http://robocup.drct-caa.org.cn/index.php/race/lists?catid=13

29.全国大学生信息安全竞赛

http://www.ciscn.cn/

30.全国周培源大学生力学竞赛

http://zpy.cstam.org.cn

31.大学生机械工程创新创意大赛-过程装备实践与创新赛,铸造工艺设计赛,材料热处理创新创业大赛,起重机创意赛,智能制造大赛

http://www.gczbds.org/

32.蓝桥杯全国软件和信息技术专业人才大赛

http://dasai.lanqiao.cn/

33.全国大学生金相技能大赛

www.mse-cn.com

34.“中国软件杯”大学生软件设计大赛

http://www.cnsoftbei.com

35.全国大学生光电设计竞赛

http://gd.p.moocollege.com/

36.全国高校数字艺术设计大赛

www.ncda.org.cn

37.中美青年创客大赛

http://www.chinaus-maker.org.cn/

38.全国大学生地质技能大赛

https://yuanxi.cugb.edu.cn/competition/

39.全国大学生集成电路创新创业大赛

https://www.saikr.com/vse/univ/ciciec

40.全国高等医学院校大学生临床技能竞赛

http://medu.bjmu.edu.cn/jnds/

41.全国职业院校技能大赛

www.chinaskills-jsw.org

42.世界技能大赛

https://worldskills.org/

43.世界技能大赛中国选拔赛

worldskillschina.cn

44.米兰设计周-中国高校设计学科师生优秀作品展

https://www.dandad.cn

45.中国机器人及人工智能大赛

http://www.caairobot.com

46.全国高校商业精英挑战赛-品牌策划竞赛、会展专业创新创业实践竞赛、国际贸易竞赛、创新创业竞赛

http://xqb.xujc.com/2021/0329/c5966a127687/page.htm

47.中国好创意暨全国数字艺术设计大赛

http://www.cdec.org.cn

48.全国三维数字化创新设计大赛

https://3dds.3ddl.net

49.“学创杯”全国大学生创业综合模拟大赛

http://www.bster.cn/cyds/index

50.“大唐杯”全国大学生移动通信5G技术大赛

http://dtcup.dtxiaotangren.com/

51.全国大学生物理实验竞赛

http://m.52jingsai.com/article-13753.html

52.全国高校BIM毕业设计创新大赛

http://gxbsxs.glodonedu.com

53.RoboCom机器人开发者大赛

https://www.robocom.com.cn

54.全国大学生生命科学竞赛(CULSC)·生命科学竞赛、生命创新创业大赛 http://www.culsc.cn/#/

55.华为ICT大赛

https://e.huawei.com/cn/talent/#/ict/contest?compId=&navType=talentAlliance

56.全国大学生嵌入式芯片与系统设计竞赛

http://www.socchina.net

57.中国高校智能机器人创意大赛

http://www.robotcontest.cn


郑州市郑东新区龙子湖高校园区平安大道210号 河南职业技术学院豫ICP备10002213号 郑公备:41010029000143

Baidu
map